歷史性突破 浙江北部首個海事審判機構成立
人民網杭州3月1日電 (張麗瑋)過去,浙江北部從未設立海事法庭,基層群眾參與海事訴訟十分不便。今天,寧波海事法院杭州法庭正式揭牌,徹底改寫了浙江北部無海事審判機構的歷史。
寧波海事法院是負責管轄浙江省港口、島嶼、海域和通海內河水域發生的一審海事海商案件的專門法院。為切實解決跨區域管轄背景下人民群眾“訴訟難”問題,寧波海事法院先后于1996年、2003年、2007年在溫州、舟山、臺州設立派出法庭,并在寧波石浦、舟山嵊泗、臺州石塘等沿海重點漁區,設立了8個巡回審判庭(點)、7個訴調服務點。
寧波海事法院黨組副書記、常務副院長沈曉鳴表示,隨著杭州法庭的設立,以寧波為基點,拓展至溫州、舟山、臺州、杭州四地的浙江海事審判“一體四翼”發展格局正式建立,補齊了浙北海事司法服務的短板,海事審判的工作布局更加合理,海事司法服務覆蓋更加全面。

3月1日起,杭州法庭正式履行法定職責。人民網 張麗瑋攝
浙江是海洋經濟大省,也是對外開放大省。隨著長三角一體化上升為國家戰略和浙江省構建高水平開放型雙循環新發展格局,浙江北部外貿活動愈加活躍,尤其是杭州、嘉興、湖州、紹興四地搶抓重大發展機遇,對外開放格局不斷拓展,浙江北部相關企業和人民群眾的海事司法需求日益多元、日益迫切。據不完全統計,寧波海事法院近幾年受理的浙江北部沿海和周邊地區海事海商案件,平均每年有200件以上,且呈逐年上升趨勢。
此次,在杭州設立專門的海事審判機構,不僅有利于及時妥善處理各類海事海商糾紛以及臨港產業、航運漁業、海洋環境保護等領域的糾紛,也為服務長三角一體化國家戰略和浙江省“四大建設”提供了更加優質高效的海事司法保障。

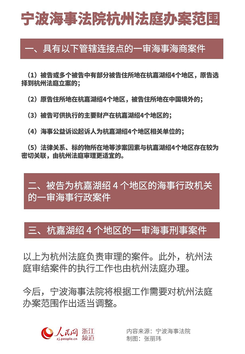
從今天起,杭州法庭正式履行法定職責,負責審理發生在杭州、嘉興、湖州、紹興四個地區的一審海事海商案件、海事行政案件、海事刑事案件,并負責辦理其審結案件的執行工作。當事人可通過網上立案、跨域立案、郵寄立案、現場立案等方式,向杭州法庭提出立案申請。
寧波海事法院黨組成員、副院長李鋒介紹,從前期調研來看,今后杭州法庭受理案件類型豐富,初步預測數量靠前的案件主要分為三類:與海上貨物有關的案件,如海上貨物運輸合同糾紛;與船舶相關的海事案件,包括船舶買賣、建造、修理、保險、抵押等;海事侵權糾紛,如海上人身損害、船舶碰撞等。
李鋒表示,下一步,寧波海事法院杭州法庭將緊扣轄區內各地海洋經濟產業發展特色,探索建立符合海事司法專業化、國際化特點的管理模式,努力為杭州、嘉興、湖州、紹興四地群眾提供優質便捷的專業化海事司法服務。
分享讓更多人看到
推薦閱讀
相關新聞
- 評論
- 關注
























第一時間為您推送權威資訊
報道全球 傳播中國
關注人民網,傳播正能量