“五一”假期 杭州西湖景區將實施機動車單雙號限行臨時管控
新能源車也被納入管控
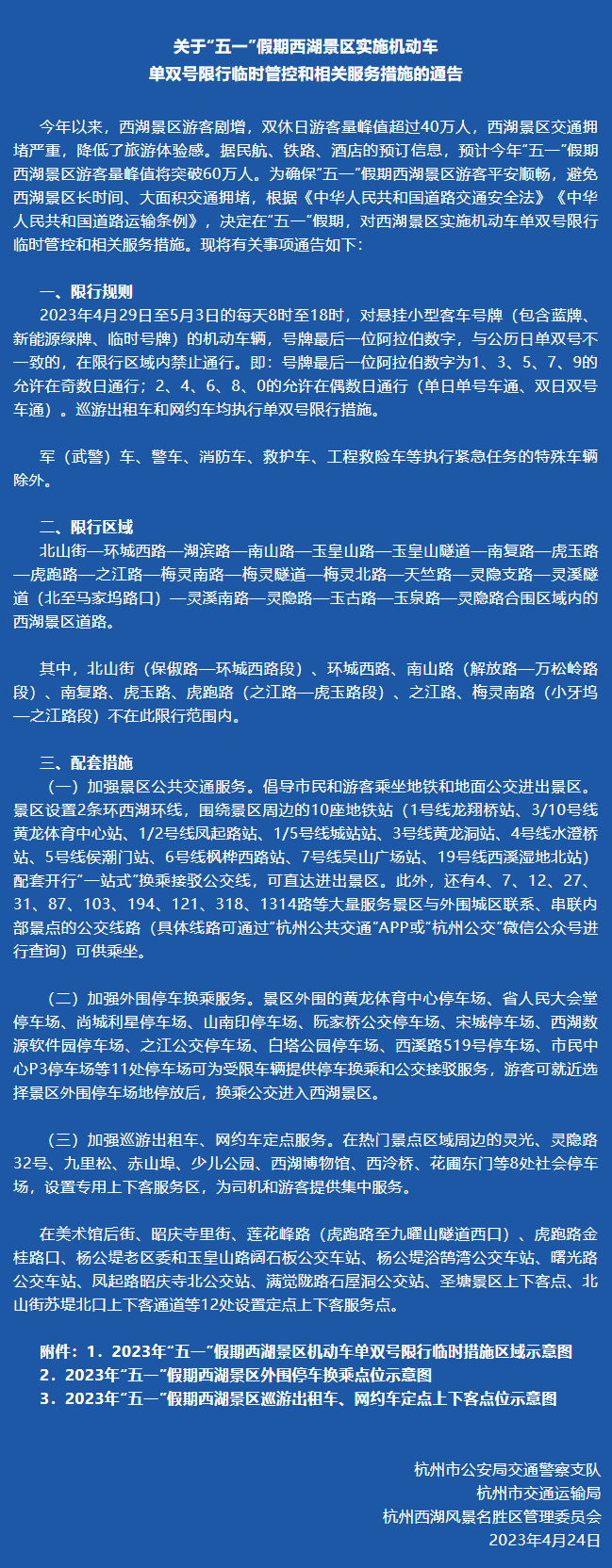
人民網杭州4月25日電 (葉賓得)昨天,杭州市公安局交警支隊、市交通運輸局、西湖景區管委會聯合發布通告,將在“五一”假期對西湖景區實施機動車單雙號限行臨時管控。
具體措施為:2023年4月29日至5月3日的每天8時至18時,對懸掛小型客車號牌(包含藍牌、新能源綠牌、臨時號牌)的機動車輛,號牌最后一位阿拉伯數字為1、3、5、7、9的,可在4月29日、5月1日、5月3日通行;2、4、6、8、0的可在4月30日、5月2日通行。巡游出租車和網約車均執行單雙號限行措施。

通告截圖。來源:杭州公安
新能源車也被納入管控
人民網浙江頻道注意到,在此次限行措施中,新能源綠牌車輛也被納入臨時管控中。這是2016年4月5日杭州取消對浙A號牌新能源客車的限行措施以來,再度將其納入管控。
杭州的限行政策,可以追溯到2011年。2011年10月8日起,為緩解交通“行路難、停車難”問題,針對工作日早晚高峰時段,杭州在主城區開始實行限行政策。隨后,限行政策又經過幾輪調整,如2014年3月26日起,杭州在全市實行小客車總量調控措施,同時采取控制總量和“錯峰限行”調整的雙重措施;2019年7月29日起,杭州部分開放非浙A號牌小型客車工作日高峰時段在限行區內通行,每輛非浙A號牌的小型客車在一個自然年度內,允許通行的次數不超過12次(2019年為6次);2022年12月21日開始,杭州市區地面道路暫停錯峰限行。

杭州限行政策一覽
隨著新能源汽車的發展和相關政策的出臺,如今,杭州的道路上,新能源車輛越來越多。數據顯示,截至2022年9月,杭州電動汽車保有量已突破40萬輛,其中電動私家車突破28萬輛。其中,還有相當一部分新能源汽車從事網約車運營,增加了路面上的整體車流量。
臨時管控,是為更好的旅游體驗
杭州市公安局交通警察支隊相關人士表示,這次西湖景區單雙號限行僅針對2023年“五一”假期,并不是一項長期政策。

2023年“五一”假期西湖景區機動車單雙號限行臨時措施區域示意圖。來源:杭州交警
那么,為何出臺此次臨時管控措施?通告中提到,2023年以來,西湖景區持續保持超高的人氣。據統計,雙休日游客量峰值超過40萬人,西子湖畔車流密集、人流如織。據民航、鐵路、酒店的預訂信息顯示,預計2023年“五一”假期西湖景區游客量峰值將突破60萬人。
過載的交通流量,不僅會影響游客游覽西湖景區時的體驗感,還會增加各類安全隱患。因此,交警部門通過在特定時間內施行特定政策,控制西湖景區機動車總量,從而為游客提供更好的旅游觀光體驗。
除了實行單雙號限行臨時管控外,杭州還出臺了一系列配套服務措施,如在西湖景區內設置20處出租車、網約車上下客服務點。

2023年“五一”假期西湖景區巡游出租車、網約車定點上下客點位示意圖。來源:杭州交警
此外,“五一”期間,杭州公交將設置2條西湖環線,圍繞景區周邊的10座地鐵站配套開行“一站式”換乘接駁公交線,可直接進出景區。杭州交警部門相關人士表示,在公共交通發達便捷的杭州,選擇“地鐵+公交”的綠色方式出游景區,也不失為一種選擇。
分享讓更多人看到
- 評論
- 關注






























第一時間為您推送權威資訊
報道全球 傳播中國
關注人民網,傳播正能量